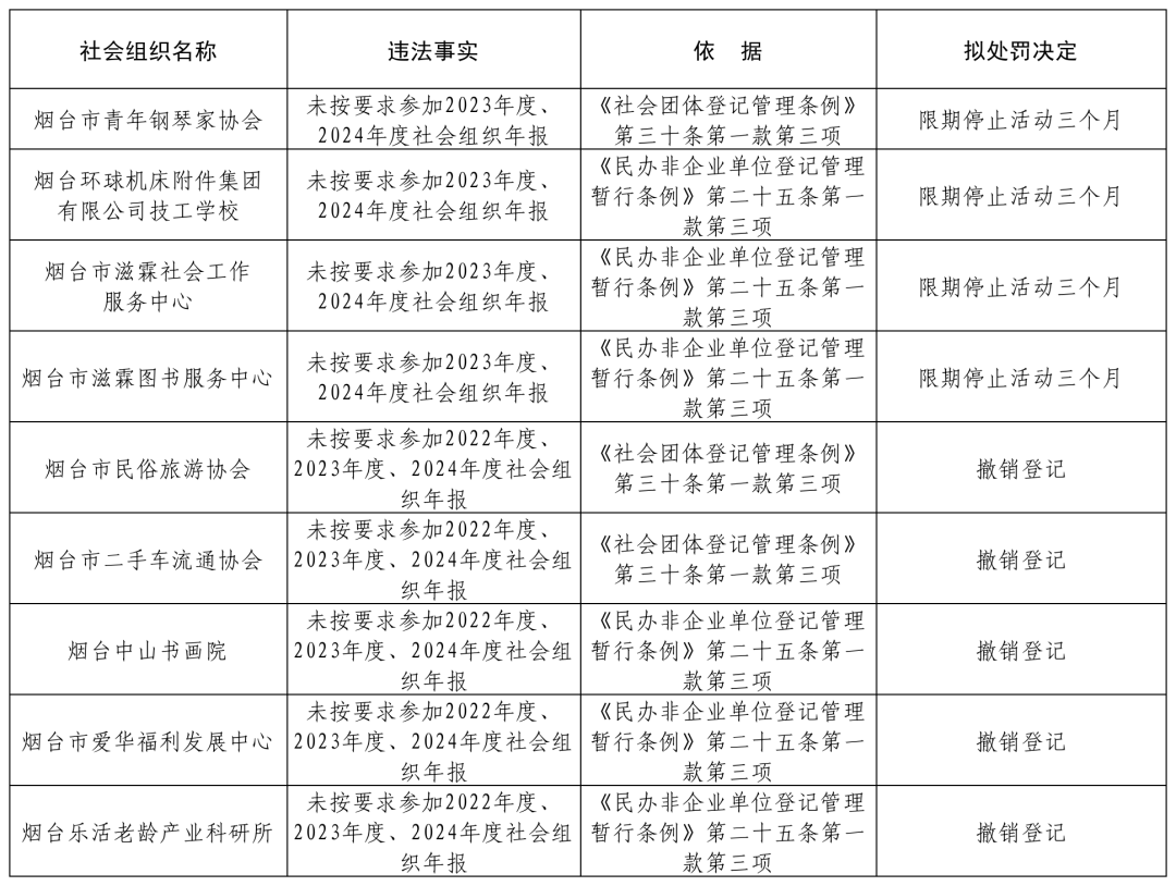
经查,下列社会组织未按规定向登记管理机关报送年度工作报告,违反了《社会团体登记管理条例》第二十八条第一款“社会团体应当于每年3月31日前向业务主管单位报送上一年度的工作报告,经业务主管单位初审同意后,于5月31日前报送登记管理机关”和《民办非企业单位登记管理暂行条例》第二十三条第一款“民办非企业单位应当于每年3月31日前向业务主管单位报送上一年度的工作报告,经业务主管单位初审同意后,于5月31日前报送登记管理机关”的规定,依据《社会团体登记管理条例》第三十条第一款第三项和《民办非企业单位登记管理暂行条例》第二十五条第一款第三项之规定,本机关拟对下列社会组织依法予以行政处罚。
因其他方式无法送达,现依据《社会组织登记管理机关行政处罚程序规定》第四十七条规定公告送达《行政处罚事先告知书》,下列社会组织应当自公告发布之日起60日内到市民政局领取《行政处罚事先告知书》,逾期即视为送达。
依据《中华人民共和国行政处罚法》第四十四条、第四十五条、第六十三条和《社会组织登记管理机关行政处罚程序规定》第二十三条、第二十四条、第二十五条规定,下列社会组织如对行政处罚内容及事实、理由、依据有异议的,可于收到本告知书之日起5日内向本机关提出陈述、申辩意见或听证申请。逾期未提出陈述、申辩意见或听证申请,视为放弃上述权利,本机关将依法作出行政处罚决定。

联系电话:0535-6240469;0535-6692029
联系地址:烟台市莱山区府后路10号人民防空大楼1608室
编审:李蕾
法律支持单位:山东助商律师事务所

鲁公网安备37061302000010号