烟台融媒10月16日讯(记者 徐峰 通讯员 卢鹏)2024年成人高等学校招生全国统一考试将于10月19日至20日进行。昨日,烟台市教育招生考试院发布考点信息,为考生提供考前提醒。
从今天起,准考证打印系统开放。按照规定,10月16日—18日每天8:30—17:00,10月19日—20日每天7:00—17:00,考生登录山东省教育招生考试院网站(www.sdzk.cn)打印《准考证》,考试结束后,网上打印准考证功能关闭,建议多打印几份备用。
为确保考生信息安全,准考证打印时除输入个人登录密码外,还需要输入报名时接收到的短信验证密码,考生若遗忘登录密码,可按页面提示找回,无法找回的请在准考证打印期间持本人有效身份证件到报名区市招生考试机构重置。
烟台市教育招生考试院一并公布考点信息,共设28个考点,考生可提前规划赴考事宜。
考前30分钟,考点工作人员将组织考生有序进入考场。所有考试科目开考15分钟后,考生不得进入考点参加当次科目考试。考生不得提前交卷出场。所有考场配备时钟供考生参考时间,所有考试时间以考点按照北京时间统一发出的信号或指令为准。开考铃声响前不要抢答,考试结束后不要拖答。
进入考点封闭区时,监考员用金属探测仪检测每一位考生,考生人脸识别认证后经人工安检和智能安检门安检进入封闭区,为避免不必要的麻烦,尽量不要穿有带金属饰品的服装。考生只能携带规定的证件和准考证上写明允许携带的考试文具进入考场,严禁携带手机等各种无线通讯工具、手表、电子存储记忆录放设备、发送接收设备、书包、学习资料、计算器、涂改液及修正带等物品进入封闭区和考场,建议使用简易透明文具袋装考试用品。进入考场时,监考员用金属探测仪再次对每一位考生进行检测。
需要提醒考生的是,要在答题卡上与题号对应的答题区域内书写答案,写在草稿纸上或非题号对应的答题区域的答案一律无效。不允许用规定以外的笔和纸答题,不允许在答卷、答题卡上做任何标记。考生在答题前一定要认真阅读答题上的注意事项,缺考标记不得填涂。
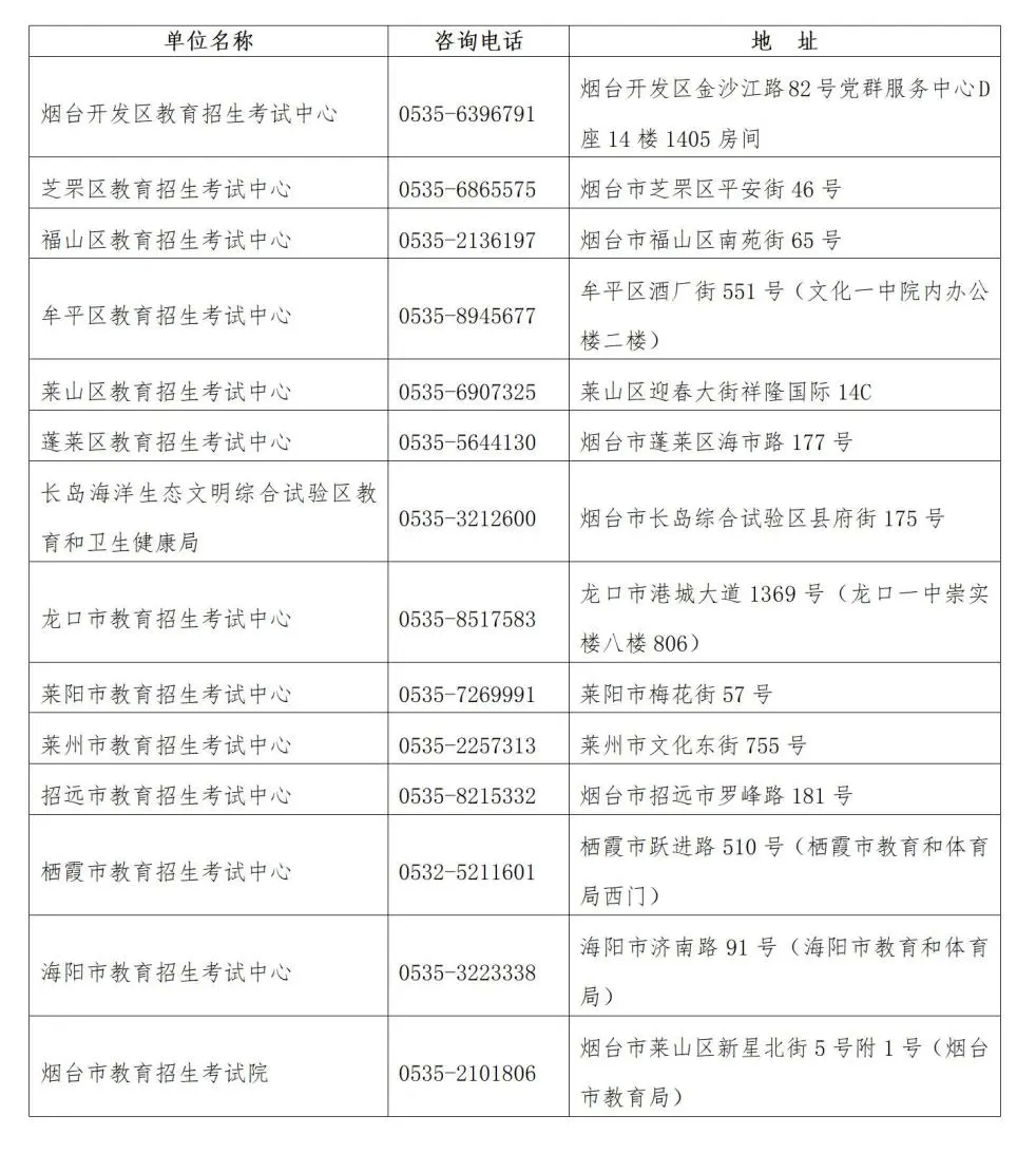
烟台市成人高考有关区市招考机构联系方式如下:

烟台市2024年成人高考考点信息如下:

