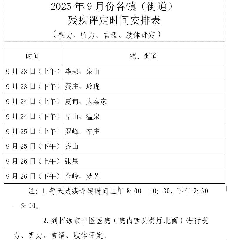
现定于2025年9月23日至26日上午8:00至10:30,下午2:30至5:00在市中医医院(院内西头餐厅北面)进行视力、听力、言语、肢体残疾评定。9月28日上午8:30至11:00,下午2:30至5:00在招远市心理康复医院(金岭镇政府驻地原五职专大院内)进行智力、精神残疾评定。
评定时需携带资料
(一)到期换证需携带以下资料
1.第二代残疾人证原件。
2.申请人(或由监护人陪同)携带申请人身份证和户口本复印件(主页、索引页、本人页)各1份;参加智力、精神评定人员除携带以上复印件外,还需携带监护人身份证复印件1份,且必须由监护人陪同评残。
3.残疾相关病历复印件(听力残疾需携带听觉脑干诱发电位报告)、影像资料(残疾特征明显者可不提供,如截肢)。
(二)新申请需携带以下资料
1.申请人(或由监护人陪同)携带申请人身份证和户口本复印件(主页、索引页、本人页)各1份;参加智力、精神评定人员除携带以上复印件外,还需携带监护人身份证复印件1份,且必须由监护人陪同评残。
2.残疾相关病历复印件(听力残疾需携带听觉脑干诱发电位报告)、影像资料(残疾特征明显者可不提供,如截肢)。
残疾人如因残疾程度加重申请升级的,必须携带二代残疾人证及住院病历(复印件)、诊断病历(复印件)、影像资料等与残疾相关的资料。
注意事项
1.照片不需要本人提供,现场免费统一拍摄。
2.如因天气或者其他特殊原因,出现无法按照计划进行评残的情况,将会及时告知新的评残时间。
3.残疾评定坚持自愿原则,申请人如因身体不适或者其他特殊原因无法参加本轮残疾评定的,请告知所在镇(街道)残联,便于参加下一轮次残疾评定。
4.残疾证有效期为10年,2016年3月份以后发放的残疾证和没有重新评定残疾等级需求的不用参加评定。


法律支持单位:山东助商律师事务所