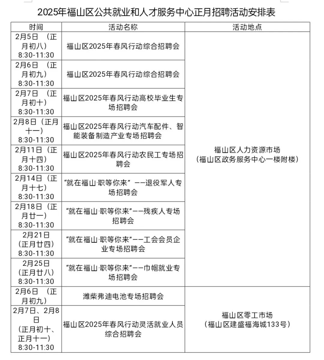
为充分发挥市场在人力资源配置中的决定作用,积极促进重点就业群体市场化就业,满足春节后福山区重点项目、重点产业发展用人需求,自2月5日(正月初八)起,福山区公共就业和人才服务中心将不间断举办招聘活动。
2月5日(正月初八)至2月8日(正月十一),福山区人力资源市场和零工市场将连续四天举办2025年“春风行动”系列招聘会,正月期间每周至少2场招聘会,累计将举办12场招聘会。

线上招聘会也将在2月5日同日启动,届时有招聘需求的企业可登录烟台公共招聘网,在福山招聘专区内发布岗位信息,求职者登录浏览即可。
参会方式
企业参会:
登录烟台公共招聘网,预约招聘场次和摊位,场地摊位有限,先订先得。
求职者参会:
凡有应聘意向的求职者可凭身份证、求职简历等材料在招聘会举办时间内免费入场参加。不方便参加现场招聘会的求职者,也可登录烟台公共招聘网查看招聘信息。
咨询电话:0535-6356717(市场服务科)